🕐 3 min read
Customers worldwide are migrating to Tableau Cloud to take advantage of the innovation, reduced cost, security, and scalability of Tableau’s managed data service. The Tableau Migration Software Development Kit (SDK) helps you migrate to Tableau Cloud in a seamless and predictable way. You can use the Migration SDK to build your own migration application to do the following:
Migrate users and groups
Migrate content like data sources and workbooks
Migrate and, in some cases, modify your robust governance structure for your content in Tableau Cloud
With any migration project, you can also:
The Migration SDK gives you the tools to go from “lift and shift” methodologies to optimization in a Cloud-native environment. We’ve enriched the documentation and instructions to highlight opportunities to optimize your Tableau Cloud deployment for simplicity of administration, automation, and enriched data cultures following a migration.
The Migration SDK was designed for junior level developers and above who are familiar with Tableau and have experience in either Python or .NET. The Migration SDK gives you the tools to develop your own migration application. More details on the supported platforms and hardware requirements can be found in Installation.
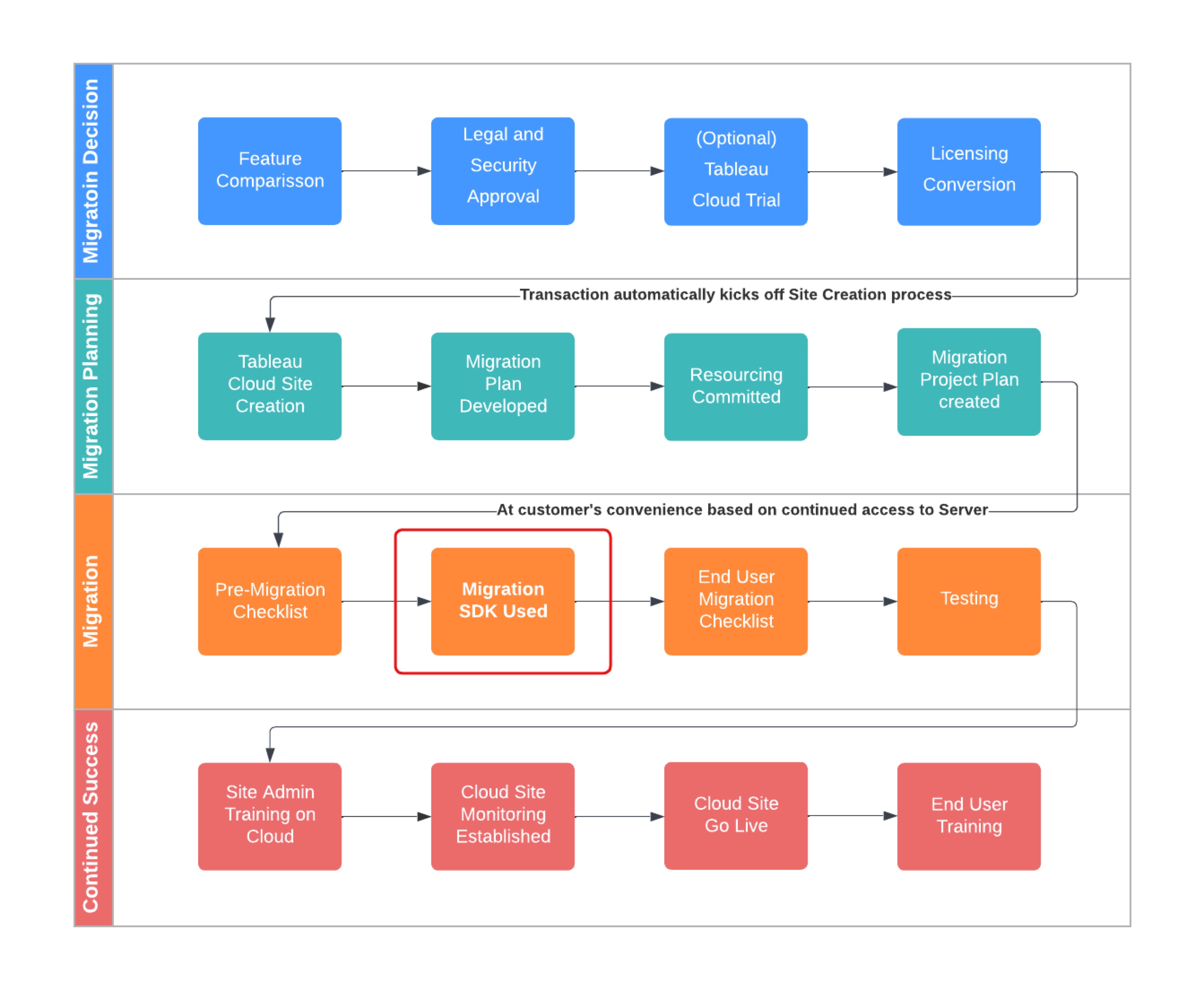
The Migration SDK is used for the technical movement of users and content during a migration from Tableau Server to Tableau Cloud. The following image is helpful if you’re thinking about migrating to Tableau Cloud and where the Migration SDK fits into that process. This image shows an overview of the various teams and decisions that are needed for a successful migration.

We don’t recommend that all Tableau Server customers migrate to Tableau Cloud. This is because of compliance or use case compatibility. Be aware of the differences between Tableau Server and Tableau Cloud and confirm your plans with your accounts teams before migrating to Tableau Cloud.
If you have fewer than 100 users, we recommend using the Tableau Cloud Manual Migration Guide instead. Customers fitting this profile usually migrate faster and don’t require development investment using a manual method. On average, this process usually takes customers of this size under two weeks to migrate to Cloud.
If you have more than 100 users and do not have internal resources familiar with Python or C#, we recommend leaning on Tableau Professional Services or our Experienced Migration Partners.
While most customers will benefit from migrating from Tableau Server to Tableau Cloud, there are a few unique scenarios that might require you to continue to use Tableau Server. Check with your Tableau account team or a Partner for advice, or consider potential migration obstacles.
While Tableau Server and Tableau Cloud are remarkably similar, there are some differences between the two products that impact how you migrate. We call out these differences within specific migration steps in the Migration SDK documentation. However, the following links offer some high-level items to keep in mind when you’re planning your migration.
The Migration SDK is a framework for your custom-coded projects. The SDK is not a standalone application that performs Tableau Server to Cloud migrations with no coding required.
The Migration SDK relies exclusively on REST API functionality to migrate content. If a content item doesn’t yet have the necessary REST API functionality, those items could need to be migrated manually by end users. We have detailed these items in Data not support by the Migration SDK.
For more information about manual processes, see the Tableau Cloud Manual Migration Guide.